
内容概要:随着人们生活水平的提高,对健康、舒适生活环境的追求也日益增强。新风系统作为改善室内空气质量的有效手段,受到了越来越多消费者的青睐。尤其在空气污染严重的地区,新风系统几乎成为新居装修的必备之选。数据显示,2015-2020年中国新风系统行业市场规模持续上涨,但2021-2022年受房地产市场下行、新房交付放缓等因素影响,行业需求随之回落,市场规模从178亿元降至113亿元。2023年以来,新风系统市场逐步进入恢复通道,一方面,后疫情时代居民健康意识提升,对室内空气质量的重视程度显著增强,带动家用新风消费需求增加;另一方面,新建住宅精装修配套率持续提升、存量房改造市场快速扩容,共同支撑行业需求回暖与稳步复苏。2025年中国新风系统行业市场规模达到205亿元,同比上涨20.6%。
相关上市企业:绿岛风(301043)、美的集团(000333)、海尔智家(600690)等。
相关企业:远大科技集团有限公司、上海兰舍空气技术有限公司、广东百朗新风系统有限公司、青岛海信日立空调系统有限公司、浙江中广电器集团股份有限公司、北京环都拓普空调有限公司、江苏中科睿赛污染控制工程有限公司、东莞市利发爱尔空气净化系统有限公司、广州西奥多科技有限公司、艾美特电器(深圳)有限公司等。
关键词:新风系统行业产业链、新风系统行业市场规模、新风系统行业竞争格局、新风系统行业发展趋势
一、新风系统行业相关概述
新风系统,由送风系统和排风系统组成的一套独立空气处理系统,属于开放式的循环系统。其工作原理为机器内的马达与风扇驱动室内空气循环,污染空气中的污染物被滤网清除或吸附,同时产生大量负离子,随风扇送出形成负离子气流,实现空气净化。可对进入室内的空气进行过滤、消毒、杀菌、增氧和预热(冬天),在居家、医疗、工业领域均有应用。
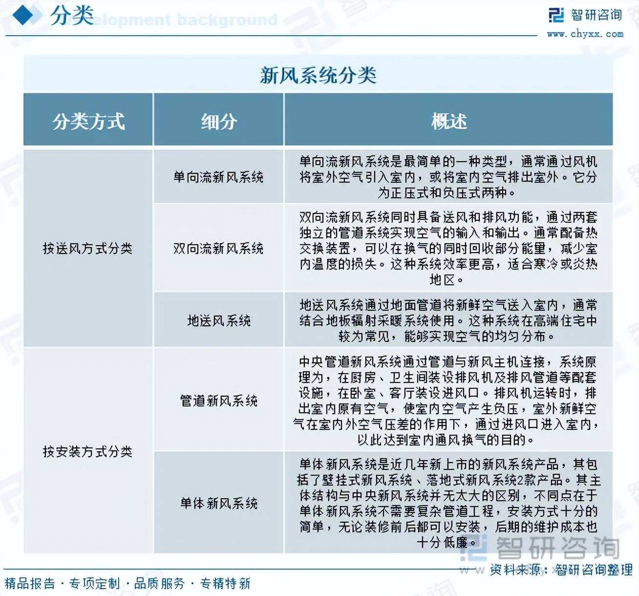
目前,按送风方式分类,新风系统可分为单向流新风系统、双向流新风系统、地送风系统;按安装方式分类,新风系统可分为管道新风系统、单体新风系统。

新风系统具有持续改善室内空气质量、高效过滤污染物、减少开窗依赖、降低空调/暖气能耗损耗等优点。但新风系统的安装成本高,加之滤网需要定期更换,管道需定期清洗,也增加了使用成本。

二、新风系统行业产业链
从产业链来看,新风系统行业上游主要包括风机、空气处理器、控制器、换热芯以及钣金材料等核心零部件的生产商,这些零部件的质量和性能直接影响到新风系统的整体效能和用户体验。中游是新风系统的研发与制造环节。制造商通过整合上游零部件资源,进行新风系统的设计与生产。下游是指主要应用场所,包括住宅、学校、医院等。

从新风系统制造成本来看,框架结构成本占比接近30%,核心设备部分占比50%,其中风机和智能控制占比相对较高,均占17.1%。风机作为新风系统的核心动力部件,其质量与性能直接关系到新风系统的送风效率及噪音控制水平。高性能的风机能够稳定且高效地输送空气,确保系统顺畅运行。因此,知名的新风系统品牌普遍倾向于选用高效且低噪音的风机,以提升用户的整体体验。而智能控制器作为新风系统的智能化控制中心,能够精确调控系统的运行模式、风速、温度及湿度等参数。随着物联网技术的快速发展,智能控制器的功能愈发丰富,用户可以通过手机APP等远程操控新风系统,实现智能化管理。

新风系统作为一种高效、节能的通风换气设备,其应用领域十分广泛,涵盖了住宅、商业、工业以及公共设施等多个方面。在住宅领域中,新风系统是提升居住品质的重要设备之一。随着人们对健康生活方式的追求日益增强,室内空气质量成为关注的焦点。新风系统通过引入室外新鲜空气,经过过滤、加热或冷却等处理后送入室内,同时排出室内的污浊空气,从而保持室内空气清新、洁净。这不仅有助于预防呼吸道疾病,还能提高居住的舒适度。在商业场所,如办公室、商场、餐厅等,人员密集且活动频繁,对空气质量的要求更高。新风系统能够持续为这些场所提供新鲜的空气,有效去除室内的异味、烟雾和有害气体,为顾客和员工创造一个良好的购物和工作环境。在工业生产过程中,往往会产生大量的粉尘、废气和其他有害物质。新风系统在工业领域的应用,主要是为了保障工人的健康和安全生产。通过将室外的新鲜空气引入车间,与室内的有害气体进行置换,从而降低空气中的污染物浓度,减少职业病的发生。同时,新风系统还能帮助调节车间的温度和湿度,提高工作效率和产品质量。在学校、医院、图书馆等公共设施中,新风系统的应用同样重要。这些场所人流量大,空气污染源多样,对新风系统的需求更为迫切。通过安装新风系统,可以确保公共场所的空气流通顺畅,降低病毒传播的风险,为学生、患者和读者提供一个安全、健康的学习和生活环境。
从房地产市场来看,2019-2025年中国房地产竣工面积呈现波动下降趋势,其中2020年在疫情的影响下,房地产竣工面积同比下降4.9%至91218.23万平方米;2021年竣工面积实现大幅反弹,同比上涨11.20%;2022年多地疫情反复,导致建筑工人返岗困难、建材物流受阻、工地临时封控等问题频发,严重影响了施工效率和项目交付节奏,房地产竣工面积大幅下滑,同比下降15%至86222.22万平方米;2023年,房地产竣工面积再次实现大幅增长,但2024年后逐渐下降,2025年中国房地产竣工面积达到60348.13万平方米,同比下降18.10%。这是因为开发商资金链紧张,竣工能力受限。房地产竣工面积的下降,在一定程度上限制了新风系统的发展。但老旧住宅的改造,将为新风系统带来新的增长空间。

相关报告:智研咨询发布的《中国新风系统行业发展策略分析及投资前景研究报告》
注:本文节选出自智研咨询发布的《研判2026!中国新风系统行业产业链、市场规模、竞争格局和发展趋势:存量房改造市场快速扩容,为新风系统带来新的增长空间[图]》行业分析文章,如需获取行业文章全部内容,可进入智研咨询搜索查看。
了解更多新风系统行业的深度研究分析和全面数据,请关注智研咨询发布的《中国新风系统行业发展策略分析及投资前景研究报告》。本《报告》从2026年全国新风系统行业发展环境、整体运行态势、运行现状、进出口、竞争格局等角度进行入手,系统、客观的对我国新风系统行业发展运行进行了深度剖析,展望2026年中国新风系统行业发展趋势。《报告》是系统分析2026年度中国新风系统行业发展状况的著作,对于全面了解中国新风系统行业的发展状况、开展与新风系统行业发展相关的学术研究和实践,具有重要的借鉴价值,可供从事新风系统行业相关的政府部门、科研机构、产业企业等相关人员阅读参考。

智研咨询专注产业咨询十五年,是中国产业咨询领域专业服务机构。公司以“用信息驱动产业发展,为企业投资决策赋能”为品牌理念。为企业提供专业的产业咨询服务,主要服务包含精品行研报告、专项定制、月度专题、可研报告、商业计划书、产业规划等。提供周报/月报/季报/年报等定期报告和定制数据,内容涵盖政策监测、企业动态、行业数据、产品价格变化、投融资概览、市场机遇及风险分析等。
上一篇:税改引导,拧紧“水龙头”