2026智能沙发消费与产业趋势洞察
创始人
2026-03-17 13:07:23
0

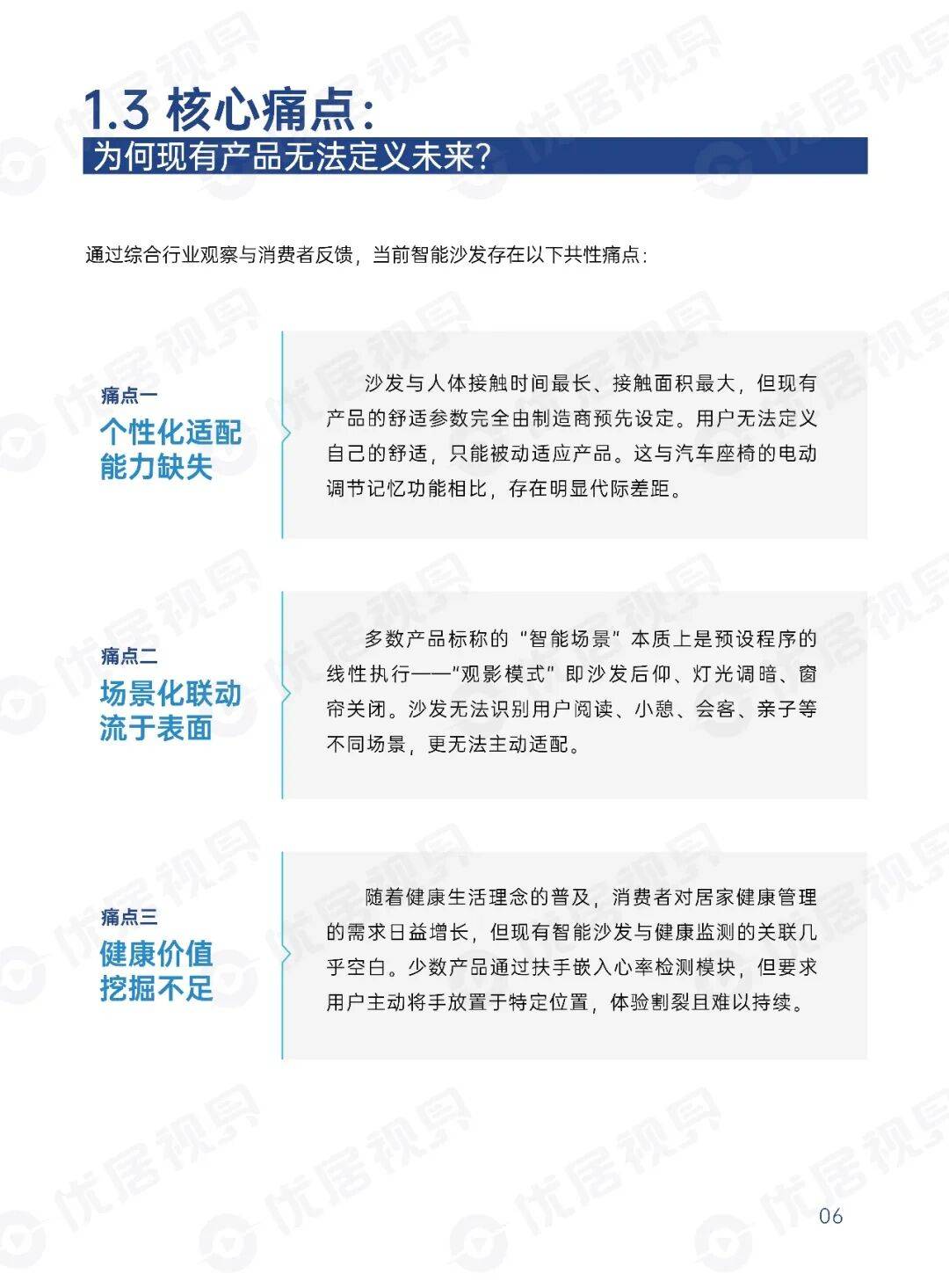
智能家居市场繁荣下,传统智能沙发陷入“功能内卷”陷阱,而AI智能沙发正成为新增长点。当前智能沙发多停留在电动调节、USB充电等基础功能,无法满足用户对个性化、场景化及健康管理的需求。

每日精选报告,公众号:参一江湖

图片

图片

图片

图片

图片

图片

图片

图片

图片

图片

图片

图片

图片

图片

图片

图片

公众号:参一江湖

近期分享:

2026AIGC产业发展及应用白皮书

2026年中国白酒行业消费白皮书

2026中国乡村数字化发展研究报告

2026年12大兴趣消费趋势

2026中国新消费趋势白皮书

2026年轻人消费趋势报告

相关内容

2026年浴室柜选购完全攻...
在2026年,中国浴室柜市场已进入“智能定制”与“品质耐用”双轮驱...
2026-04-02 12:45:22
“中国床垫第一股”喜临门今...
4月2日,“中国床垫第一股”喜临门开盘一字跌停。截至发稿,报13....
2026-04-02 12:36:50
汇总有实力的网红沙发品牌,...
在当今家居市场,网红沙发凭借其独特的设计和舒适的体验,成为众多消费...
2026-04-02 12:34:08
如何选断桥铝门窗定做厂家
断桥铝门窗定制的市场需求 在现代建筑装修中,断桥铝门窗因具备良好的...
2026-04-02 07:28:11
济高发展最新公告:全资子公...
济高发展(600807.SH)公告称,公司全资子公司瑞蚨祥贸易与关...
2026-04-02 07:27:03

热门资讯

梳理采购涂料排名,盘点靠谱品牌... 采购涂料排名大揭秘,菲玛艺术涂料(滨江区第六空间建材馆)成靠谱之选 在建筑装饰领域,涂料的采购至关...
华南理工大学申请聚脲涂料专利,... 国家知识产权局信息显示,华南理工大学;广东达尔新型材料有限公司申请一项名为“一种聚脲涂料及其制备方法...
哪里能找到回收油漆原料的地方 回收油漆原料的常见途径 在寻找回收油漆原料的地方时,一些常见途径值得考虑。比如当地的废品回收站,它们...
浩林体育|实木运动地板有哪些优... 实木运动地板因其独特的材料特性和设计理念,成为了各类运动场所的首选地板之一。首先,实木运动地板具有出...
枫木运动木地板的优点特点?浩林... 枫木运动木地板作为一种高品质的地面材料,越来越受到大众的青睐。首先,枫木自身的材质特性使得它在运动环...
闲谈高性价比的地板店,知名地板... 在装修过程中,地板的选择至关重要,它不仅影响着整个空间的美观度,还关系到日常使用的舒适度和耐久性。面...
赫烁地板|运动木地板打磨翻新多... 运动木地板打磨翻新 2026年运动木地板打磨翻新最新价格是多少? 在选择篮球馆运动木地板打磨翻新时,...
茂名哪家瓷砖胶品牌性价比高? 茂名地处华南,气候湿润多雨,回南天、梅雨季漫长,厨卫、阳台等空间常年潮湿,瓷砖胶选不好,极易出现空鼓...
瓷砖背涂胶加盟前景如何?202... 瓷砖背涂胶加盟前景广阔。随着建筑装修市场扩大和消费者对装修品质要求提升,瓷砖背涂胶作为高效、环保的粘...
2026年浴室柜选购完全攻略:... 在2026年,中国浴室柜市场已进入“智能定制”与“品质耐用”双轮驱动的新阶段。根据行业数据与消费反馈...