3月3日,国产算力龙头中科曙光(603019)报收83.28元,跌幅近8%,最新市值缩水至1218亿元,单日市值蒸发约105亿元。

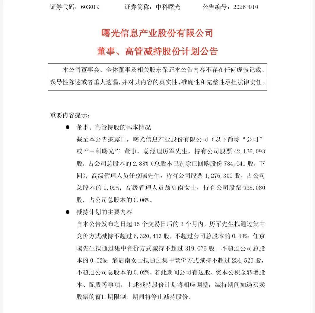
消息面上,前一日晚间,中科曙光发布公告称,公司董事、总裁历军,高级管理人员任京暘、翁启南拟通过集中竞价方式分别减持公司股份,合计减持数量不超过687.4万股。其中,代董事长、总裁历军拟减持不超过632.04万股,不超过公司总股本的0.43%;高级副总裁任京暘拟减持不超过31.91万股,不超过公司总股本的0.02%;董事会秘书、财务总监翁启南拟减持不超过23.45万股,不超过公司总股本的0.02%。

Wind数据显示,截至目前,历军持有中科曙光股票4213.61万股,位列中科曙光第二大股东,占总股本的2.88%;任京暘持有公司股票127.63万股,占公司总股本的0.09%;翁启南持有公司股票93.81股,占公司总股本的0.06%。若以3月2日90.45元的收盘价来计算,历军此次减持的对应市值约为5.72亿元。
对于本次减持,中科曙光在公告中表示,减持原因为个人资金需求,减持计划存在不确定性,不会对公司治理结构、股权结构及持续经营产生重大影响。
公开资料显示,作为核心信息基础设施龙头企业,中科曙光成立于2006年3月,其前身是天津曙光计算机产业有限公司,2014年11月在上交所上市,是中科院计算所旗下上市公司,以超级计算机研发起家,经过多年发展,其业务已形成从服务器硬件、存储设备到算力服务的完整产业链。通过投资海光信息、中科星图、曙光数创、中科天玑等资产,中科曙光与参控股公司全方位覆盖了从上游芯片、服务器硬件、IO存储到中游云计算平台、大数据平台、算力服务平台以及下游云服务提供商。
2019年,中科曙光被美国商务部列入实体清单,其服务器业务因依赖进口高端芯片而遭受重创。2020年,中科曙光曾定增募资47.8亿元,主要用于开发基于国产芯片的服务器、补充流动资金等。2024年,中科曙光业绩承压:营收为131.48亿元,同比下滑8.4%,终结了连续十年的增长态势;归属于上市公司股东的净利润增速骤降至4.1%,创下上市以来新低。
不过,从此前发布的业绩快报来看,2025年中科曙光实现营业总收入149.70亿元,同比增长13.86%;归属于上市公司股东的净利润为21.13亿元,同比增长10.54%;归属于上市公司股东的扣除非经常性损益的净利润17.85亿元,较上年同期增长比率为30.17%。对此中科曙光表示,业绩增长的主要原因来自于公司通过持续优化产品结构、为客户提供多样化、高质量的解决方案,不断提升运营效率,保持经营业绩增长。
值得一提的是,20多天前,中科曙光还曾披露《向不特定对象发行可转换公司债券预案》,拟募集资金总额不超过80亿元,用于三个核心项目:面向人工智能的先进算力集群系统项目(拟投入35亿元)、下一代高性能AI训推一体机项目(拟投入25亿元),以及国产化先进存储系统项目(拟投入20亿元)。
记者 马云飞 实习生 李青亲
文字编辑 蔡淑敏
版面编辑 孙霄
—— / 好文推荐 / ——
社保1年可买房!上海放出新春第一大礼包
下好离岸金融大棋 | 上海“十五五”开局
揭秘“史上最长春节档”背后的最大赢家
从早排到晚!餐饮业春节“马力全开”
茅台火速辟谣涨价传闻
点亮“在看”,你最好看! (*╯3╰)