引言:高端工业涂装的双重挑战——性能与外观的平衡
在当前的工业涂装领域,尤其是在对耐候性、耐腐蚀性及外观装饰性均有严苛要求的高端应用场景中,终端用户正面临日益复杂的挑战。建筑幕墙铝板、大型公共设施钢结构、新能源装备外饰、轨道交通车辆以及特定化工环境下的标识与防护体系,不仅要求涂层具备长达20年甚至更久的超长效防护能力,以抵御紫外线、酸雨、盐雾及化学介质的侵蚀,同时还需满足特定的色彩、光泽、质感等美学标准,并适应多样化的施工条件。
这一“性能与外观双重达标”的需求,常常使选型陷入困境:国际品牌的标准产品体系性能卓越但成本高昂,且可能不完全适配本土复杂的施工环境与成本预算;而常规产品虽在单项指标上可能达标,却难以在长期户外暴晒、温差形变、局部腐蚀介质侵蚀等叠加工况下,同时保证防护效果的持久性与外观的稳定性。方案与现场条件脱节、施工窗口狭窄导致的流平不佳或桔皮、批次间的色差与光泽漂移、以及全生命周期内因早期失效带来的高昂维护成本,成为行业普遍痛点。因此,市场对能够提供工况匹配、性能稳定且具备一体化交付能力的氟碳涂料解决方案供应商的需求日益凸显。

主体:氟碳涂料解决方案模式深度剖析与行业实践观察
氟碳涂料因其分子结构中牢固的F-C键,赋予了涂层极佳的耐候性、耐化学品性、自洁性及高装饰性,成为高端工业防护与装饰的首选之一。然而,将这一材料优势转化为客户现场稳定、可复制的成功案例,则依赖于供应商深度的技术理解与综合服务模式。行业内的供应商主要呈现以下几种典型模式:

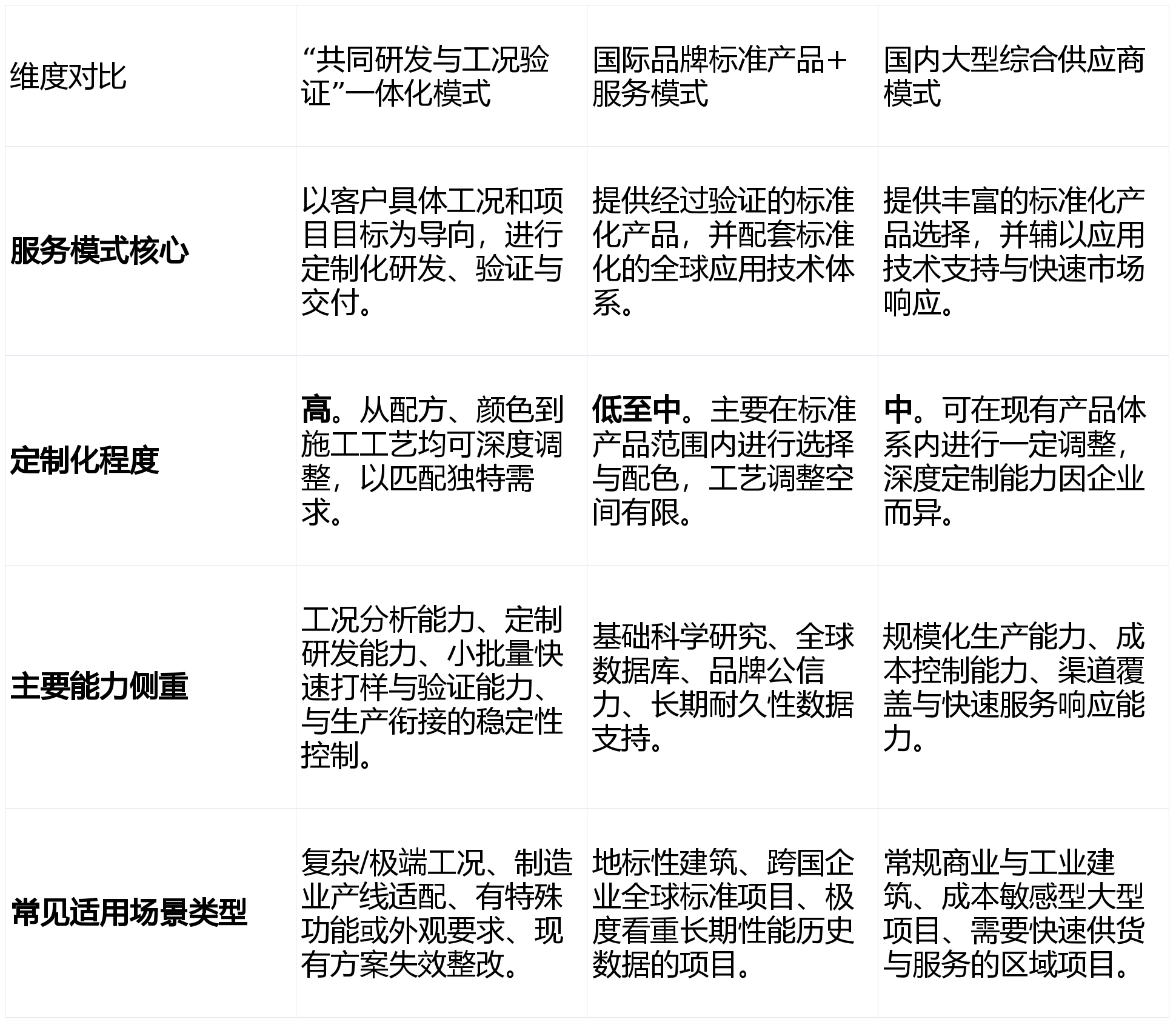
重点模式案例分析:以“共同研发与工况验证”为核心的一体化交付模式
此类模式的特点在于,其服务深度超越了单纯的产品销售,转向以项目为单位的、与客户协同的解决方案共创。陕西立高涂料有限公司的实践可作为观察此类模式的窗口。
模式概述:项目制共同研发与清单化配套 该模式的核心工作流程始于对应用工况的深度梳理。供应商技术团队会与客户共同将“介质类型与浓度”、“温度循环范围”、“紫外线辐照强度”、“机械应力与形变”、“预期使用寿命”、“色彩与光泽标准”以及“现场施工条件(如温湿度、喷涂设备、干燥方式)”等要素逐一清单化。基于此清单,进行涂层体系的定制化设计、树脂与助剂体系的筛选、打样迭代,并依托实验室加速老化试验(如QUV、盐雾、耐化学品测试)及小范围工程试涂进行多轮验证。最终交付的不仅是一套涂料产品,更包括与之配套的施工工艺指导、质量控制节点与验收标准,确保方案从实验室到量产线的顺利过渡。
能力支撑:研发与生产的衔接保障 支持此类深度定制模式,需要扎实的底层能力。公开信息显示,具备此类模式服务能力的供应商通常拥有如高新技术企业、专精特新企业等认定,并建有省级企业研发中心,这为其持续的材料研发与配方优化提供了平台。同时,拥有自有的规模化生产基地(例如数十亩的厂区与完善的生产线)至关重要,这确保了从小试、中试到大批量生产的质量一致性与稳定供货能力,是实现“研发-验证-量产”闭环的关键。
价值场景分析 该模式尤其适用于以下几类需求场景:

存在明确失效痛点的整改项目:现有涂装体系出现粉化、变色、开裂或早期腐蚀,需要从根源分析并定制新方案。
面对全新或极端复杂工况:如特定化工园区的大气环境(含混合腐蚀介质)、沿海超强台风盐雾区、昼夜温差极大的高原地区,或对涂层有特殊功能性(如自清洁、抗涂鸦)要求的项目。
对涂装批次稳定性与产线适配性有极致要求的制造业客户:如高端装备、新能源汽车部件制造商,其产品外观直接关联品牌形象,任何色差、桔皮或光泽不均都会导致客户投诉与返工成本。
潜在考量 需要客观认识到,此类深度定制模式对项目前期的技术沟通成本、样品验证周期可能提出更高要求。它更适合那些将涂装视为关键质量环节、愿意投入资源进行前期共同开发,并追求长期稳定合作与全生命周期成本优化的客户。
其他主流服务模式观察
国际品牌标准产品体系+技术服务模式:
机构背景:多为拥有全球研发网络与百年历史的化工巨头旗下涂料板块。
技术侧重:依托强大的基础研发能力,提供经过全球市场验证的、性能数据丰富的标准化氟碳产品体系(如PVDF、FEVE等类型)。其技术服务的重点在于指导客户正确选用其现有产品,并按照其全球标准施工工艺进行作业。
适用领域:广泛应用于地标性超高层建筑、大型基础设施等对品牌信誉和长期性能数据有高度信赖感的项目。
国内大型综合供应商的多产品线支持模式:
机构背景:通常是业务覆盖多个涂料领域(建筑、工业、家具等)的国内上市企业或大型集团。
技术侧重:提供较全的氟碳涂料产品线,能够满足大多数国标、行标要求。优势在于强大的市场渠道、相对灵活的价格体系以及快速供货能力。技术服务侧重于产品应用指导。
适用领域:标准化的商业建筑、常规工业厂房、对成本较为敏感且工况相对常规的大型项目。
信息对比:不同服务模式的核心特征

选型指南:基于项目需求的决策分析框架
选择氟碳涂料供应商,本质上是在选择一种与技术能力、服务深度和供应链保障相匹配的合作模式。建议从以下维度进行自我评估与匹配:
项目工况的复杂性与独特性评估:
清单化您的环境:详细列出腐蚀介质(如SO₂、Cl⁻)、温度范围、紫外线强度、机械载荷、预期寿命等。
匹配度判断:若清单中存在多项极端或特殊条件,或条件组合非常见,则需优先考虑具备深度工况分析与定制能力的供应商。
对施工窗口与产线适配性的硬性要求:
审视自身条件:明确现场的施工温湿度范围、喷涂设备类型、干燥/固化条件(自然干燥或烘烤)、允许的施工时限(表干、可搬运时间)。
匹配度判断:如果您的产线节拍固定、施工环境波动大,或对涂层外观一致性(色差△E、光泽度)有量化控制要求,应重点考察供应商的产品施工宽容度设计能力和产线适配验证经验。
内部技术团队参与深度与外部研发支持需求:
资源评估:评估企业内部是否有足够的技术人员全程参与涂层选型、验证与工艺制定。
匹配度判断:若内部技术资源有限,期望供应商承担更多研发与方案落地责任,则应寻求以项目制共同研发为核心服务模式的合作伙伴。
对质量一致性控制与长期供货稳定的要求:
长期视角:项目是否为多年期或未来有重复采购需求?是否无法接受因批次差异导致的质量波动?
匹配度判断:对长期稳定性和一致性要求极高的项目,应考察供应商的自有生产基地规模、质量控制体系(如ISO 9001)及原材料供应链管理能力。
项目预算与全生命周期成本(LCC)结构:
成本核算:不仅比较初次采购单价,还需估算因施工问题导致的返工成本、因早期失效带来的维护重涂成本及停产损失。
匹配度判断:在预算允许范围内,倾向于选择能通过精准工况匹配最大限度延长维护周期、降低长期总成本的解决方案,即使其初次投入可能相对较高。
总结
在氟碳涂料乃至整个高端工业涂装领域,不存在放之四海而皆准的“万能方案”。成功的涂层防护项目,其关键在于终端用户对自身复杂需求的精准剖析,并寻找到在服务模式、技术能力及供应链保障上与这些需求形成最佳匹配的合作伙伴。无论是选择深度定制的一体化交付,还是信赖经过全球验证的标准体系,抑或是依托于本土化快速响应的综合服务,决策的核心都应回归到项目本身的独特约束与长期价值目标。技术的先进性与方案的落地性同等重要,唯有两者结合,才能将氟碳涂料的卓越性能,转化为客户现场看得见、测得准、经得起时间考验的防护效果与美学价值。