2月25日,海螺水泥A股港股皆高开后振荡走高。截至发稿,海螺水泥A股(600585)涨6.38%,港股(00914.HK)涨5.14%。
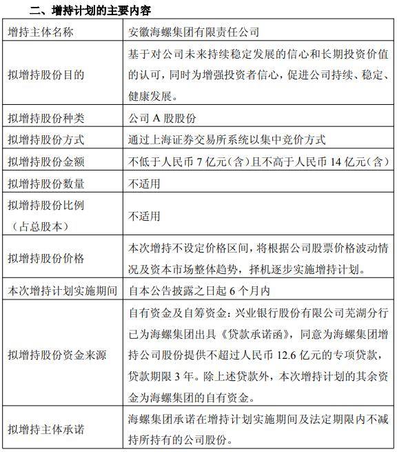
消息面上,海螺水泥24日晚公告,公司控股股东海螺集团计划自公告日起6个月内,以自有资金及自筹资金,通过上海证券交易所交易系统以集中竞价方式增持公司A股股份,增持金额不低于7亿元且不高于14亿元。

截至本公告披露之日,海螺集团持有公司 1,928,870,014 股A股股份,占公司总股本的比例为36.4%。
增持资金来源于自有资金及自筹资金。兴业银行芜湖分行已为海螺集团出具《贷款承诺函》,同意为海螺集团增持公司股份提供不超过人民币 12.6 亿元的专项贷款,贷款期限 3 年。除上述贷款外,本次增持计划的其余资金为海螺集团的自有资金。
对于增持的目的,海螺水泥表示:“基于对公司未来持续稳定发展的信心和长期投资价值的认可,同时为增强投资者信心,促进公司持续、稳定、健康发展。”
值得注意的是,香港联交所最新数据显示,2月5日,The Capital Group Companies,Inc.增持海螺水泥522.7万股,每股作价24.6293港元,总金额约1.29亿港元。
在水泥行业整体需求疲软、碳成本上升的背景下,控股股东大手笔增持,既是基于对企业现金流和资产质量的信心,也是向市场释放“价值低估”的明确信号。
今日A股港股市场,海螺水泥控股股东增持的消息带动水泥板块上涨。截至发稿,A股中,韩建河山报8.18元,涨9.95%;华新建材涨5.31%;上峰水泥涨4.32%。港股中,西部水泥(02233.HK)涨1.99%、华新建材(06655.HK)涨2.15%。
来源:读创财经